资源中心
试了一下gemini绘图,学术界真天塌了啊
时间:2026-01-28 08:15:51点击量:205次
gemini3➕nanobanana,不到30s出高质量图,我惊了
操作如图234
工具:deepsider
模型:gemini3+nanobanana2(图6可用
提示词指令:
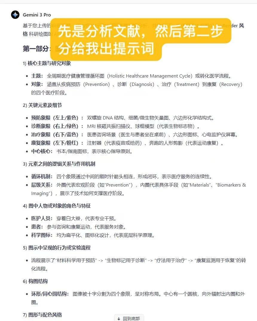
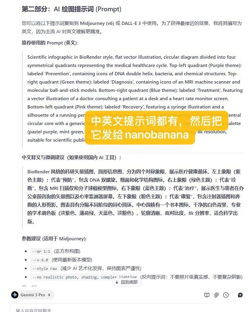
请分析我上传的科研插图内容,并生成一条完整的BioRender风格 AI绘图提示词。描述应涵盖以下方面
1)核心主题与研究对象;
2)关键元素及细节(如分子/细胞/设备/变量)
3)元素之间的 逻辑关系只与作用机制;
4)图中人物或对象的角色与特征
5)图示中呈现的行为或实验流程
6)构图结构(如流程图口、机制图等);
7)图形与配色风格;
8)图像分辨率与清晰度要求,以及适合科研绘图的参数建议。






科研实验外包 想了解更多请关注:https://www.do-gene.cn

