
背景
环状RNA(circRNA)在许多生物过程中发挥着重要作用。然而,circRNA在癌症中的关键作用的详细机制在很大程度上仍未被探索。我们旨在探索circRTN4在胰腺导管腺癌(PDAC)中发挥关键作用的分子机制。

(图一)
方法与结果
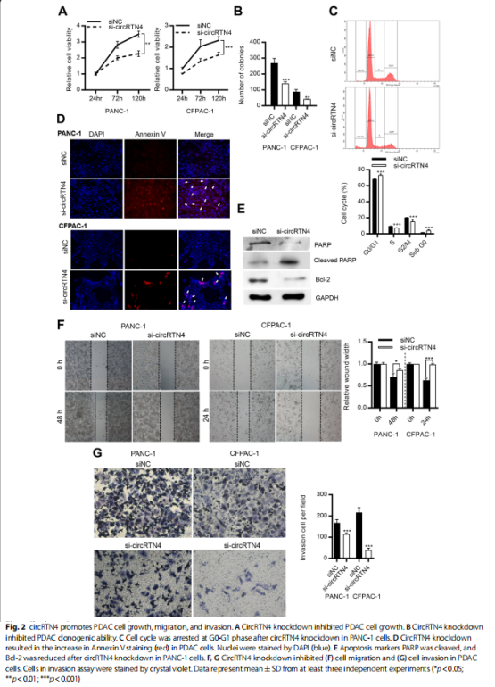
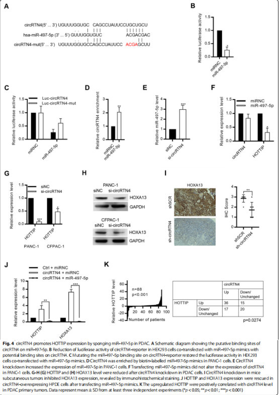
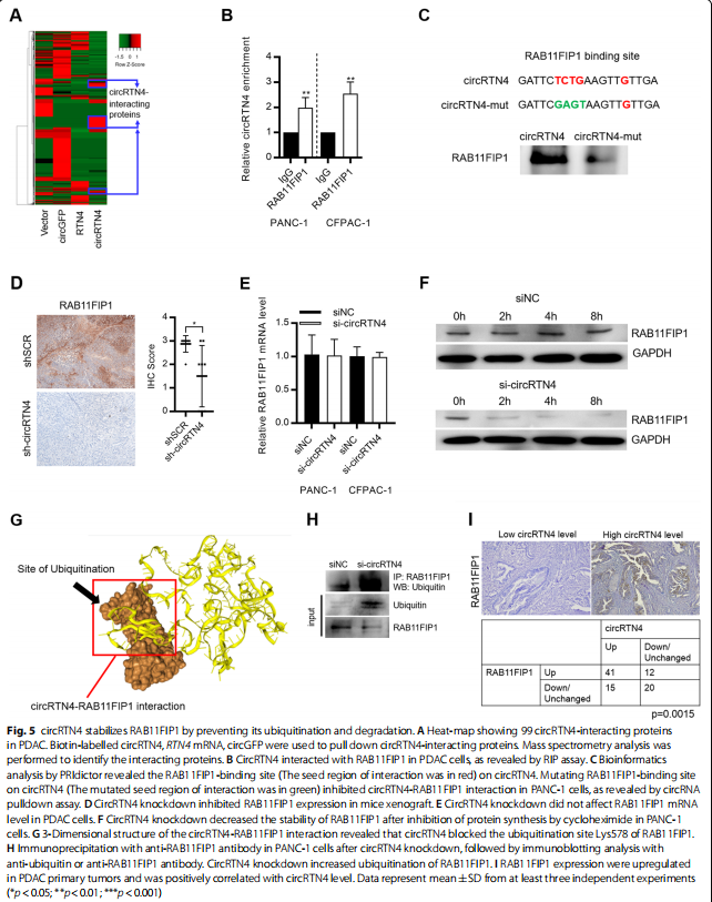
在PDAC原发性肿瘤中检测了CircRTN4表达水平。在小鼠肿瘤模型中研究了circRTN4在PDAC肿瘤生长和转移中的致癌作用。进行生物信息学分析、荧光素酶测定和miRNApulldown测定以研究新的circRTN4-miRNA-lncRNA通路。为了鉴定与circRTN4相互作用的蛋白质,我们在PDAC细胞中进行了circRNA-pulldown和质谱分析。进行蛋白质稳定性测定和3维结构建模以揭示circRTN4在稳定RAB11FIP1中的作用。研究结果显示:CircRTN4在PDAC患者的原发性肿瘤中显着上调(见图一)。体外和体内功能研究表明,circRTN4促进PDAC肿瘤生长和肝转移(见图二、图三)。在机制上,circRTN4与PDAC细胞中的肿瘤抑制基因miR-497-5p相互作用。CircRTN4敲低上调miR-497-5p以抑制致癌lncRNAHOTTIP表达(见图四)。此外,作者通过circRNA-pulldown在PDAC细胞中鉴定了关键的circRTN4干扰蛋白。CircRTN4与重要的上皮间质转化(EMT)-驱动因子RAB11FIP1相互作用,阻断其泛素化位点。我们发现circRTN4敲低通过增加其泛素化来促进RAB11FIP1的降解(见图五)。此外,circRTN4敲低抑制了PDAC中RAB11FIP1调节EMT标记物Slug、Snai1、Twist、Zeb1和N-cadherin的表达(见图六)。

(图二)

(图三)

(图四)

(图五)

(图六)

(图七)

(图八)
结论
总之,本研究强调了circRTN4在PDAC进展中的重要性。CircRTN4在许多癌症中异位表达,包括PDAC。过表达和敲低研究表明上调的circRTN4促进PDAC细胞生长和肝转移。从机制上讲,circRTN4通过海绵化miR-497-5p促进致癌HOTTIP的表达。这揭示了一种新的circRNA-miRNA-lncRNA通路在促进PDAC进展中的作用。此外,通过阻断RAB11FIP1的泛素化来增强PDAC中EMT标志物的表达,从而为circRTN的致瘤能力提供新的视角。这凸显了circRTN4作为新型生物标志物和PDAC潜在治疗靶点的潜力。

